MENU
新闻中心
NEW VARIETIES
联系方式

地址:
郑州市管城回族区未来路南端

电话:
0371-65330981

所内新闻
当前位置: 首页 > 新闻中心 > 所内新闻

研究揭示PpTST1在桃果实有机酸积累中的作用机制

来源:桃种质资源课题组 作者:王琪 2022-03-09 16:03:00 浏览量:

近日,中国农科院郑州果树研究所王力荣团队研究揭示 PpTST1 在桃果实有机酸积累中的作用机制。相关成果发表在《园艺研究(Horticulture Research)》上。

图片1111.png

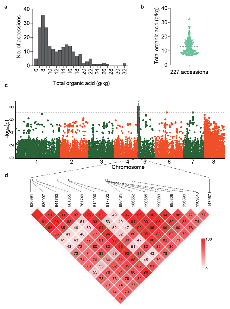
图1 GWAS鉴定桃果实有机酸含量关联位点

有机酸是影响桃果实风味的重要代谢物质,精确控制有机酸含量一直是桃育种的重要目标,因此解析有机酸积累的分子调控机制具有重要的科学意义。前人研究发现,桃果实有机酸含量受多基因控制,虽然也有一些研究者报道过桃酸含量相关基因,但其位于第5染色体前端的、主效数量性状位点(QTL)内的关键基因和变异位点却并没有被深入研究。

研究团队利用多组学手段鉴定到调控桃果实有机酸积累的关键基因 PpTST1。 通过一系列分子生物学方法对其功能进行验证并探索其调控桃果实有机酸的作用机制。研究人员还分析了 PpTST1 的两种基因型在桃野生种、地方品种和改良品种类群中的频率变化及地理分布特点,表明 PpTST1 在桃进化过程中受到了强烈的正向选择,与人类对桃果实风味、口感物质的选择是一致的。

该研究得到了国家重点研发计划和中国农科院科技创新工程的资助,得到了国家园艺种质资源库的材料和数据支撑。