MENU
新闻中心
NEW VARIETIES
联系方式

地址:
郑州市管城回族区未来路南端

电话:
0371-65330981

所内新闻
当前位置: 首页 > 新闻中心 > 所内新闻

西瓜遗传育种与栽培创新团队在西瓜耐盐性方面取得进展

来源:二倍体西瓜遗传育种课题组 作者:袁高鹏 2025-05-23 14:42:00 浏览量:

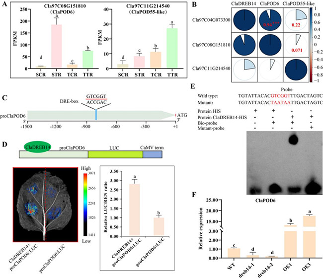
近日,西瓜遗传育种与栽培创新团队利用全基因组鉴定及功能验证,发现ClaDREB14能够通过增加西瓜根部抗氧化酶的活性来增强耐盐性。研究成果以“ClaDREB14 enhances the salt tolerance of watermelon by positively regulating the expression of ClaPOD6”为题发表在《园艺植物杂志(Horticultural Plant Journal)》(中科院一区TOP期刊,IF=5.7)上。

研究团队首先在西瓜基因组中鉴定了DREB家族成员,通过构建系统发育树对其进行分类,研究了DREB基因结构、保守域、顺式作用元件和基因复制事件。结合盐胁迫下的表达分析,确定ClaDREB14是西瓜响应盐胁迫的关键候选基因,最终利用基因编辑和过表达技术验证了ClaDREB14对提高西瓜耐盐性具有重要作用。本研究为进一步研究DREB转录因子的生物学功能以及盐耐性西瓜品种的分子育种提供了理论基础。

袁高鹏副研究员为该论文的第一作者,朱迎春研究员为该论文的通讯作者。该研究得到了国家西甜瓜产业技术体系(CARS-25)、中国农业科学院创新工程(CAAS-ASTIP-2021-ZFRI)、新疆维吾尔自治区重点研发计划(2023B02017)等项目的资助。(通讯员:齐文莉)

89_副本.jpg

图:ClaDREB14与靶基因ClaPOD6之间的调控关系图