Home News Room Research Update

Research Update

Two new flat peach varieties ‘Zhongpantao 10’and ‘Zhongpantao 11’ are authorized.

Aug 05, 2023

Two New Flat Peach Varieties ‘Zhongpantao 10’and ‘Zhongpantao 11’ are Authorized Recently, two flat peach varieties ‘Zhongpantao10’and ‘Zhongpantao 11’ have beenreleased by Lirong Wang’s peach genetics and breeding team of Zhengzhou Fruit Research Institute, Chinese Academy of Agricultural Sciences (ZFRI-CAAS) and authorized by the Office of the Protection of New Varieties of Plants. Zhongpantao 10Zhongpantao11 Flat peach (Prunuspersica)is the Chinese traditional favorite fruit. However, some defaults such as splitting stone, thin skin, soft flesh and short shelf life are present in production, whichlimits the flat peach development in large-scale for a long time. Along with the peach i...

Genetic loci for resistance to grape white rot in V.davidii of wild Chinese grape was revealed

Apr 20, 2023

Researchers in the Zhengzhou Fruit Research Institute, Chinese Academy of Agricultural Sciences have revealed genetic loci for resistance to white rot in  V.davidii  of wild Chinese grape and demonstrated the function of the candidate gene  PR1 . Relevant results were published in Horticulture Research. Grape white rot, a fungal disease of grapevines caused by  Coniella diplodiella  (Speg.) Sacc, leads to significant yield losses in grape. This study employed whole-genome resequencing (WGR) to genotype the parents of ‘Manicure Finger’ ( V.vinifera , female) and ‘0940’ ( V.davidii , male), along with F1 individuals, thereby constructing a linkage genetic map. After three years of phenotypic ...

The metabolic basis of watermelon fruit aroma formation was revealed

Mar 16, 2023

Recently, the Watermelon Genetic Breeding and Cultivation innovation team of Zhengzhou Fruit Research Institute published a paper entitled " Multi-omics integration to explore the molecular insight into the volatile organic compounds in watermelon " in Food Research International.In this paper, the accumulation pattern of volatile organic compounds and the molecular basis of genetic variation in watermelon fruit were systematically studied, which laid the foundation for the improvement of watermelon flavor quality. Fruit quality has always been a hot topic in horticultural crop research. This team constructed the first watermelon fruit metabolome database and analyzed the domestication sequ...

Kiwifruit reveals its inheritance mode by genetic mapping

Dec 12, 2022

Kiwifruit resources and breeding innovation team from the Zhengzhou Fruit Research Institute published an article “Development of a 135K SNP genotyping array for Actinidia argutaand its applications for genetic mapping and QTL analysis in kiwifruit” in the Plant Biotechnology Journal. Kiwifruit (Actinidia spp) is a woody, perennial and dioecious vine. In this genus, there aremultiple ploidy levels but the main cultivated cultivars are polyploid. Despite the availability ofmany genomic resources in kiwifruit, SNP genotyping is still a challenge given these differentlevels of polyploidy. In this study, we developed a high-density SNP genotyping array to facilitate genetic studies and breeding...

The domestication and regulation mechanism of watermelon taste and flavor was revealed

Oct 23, 2022

Recently, the watermelon genetics breeding and cultivation innovation team of Zhengzhou Fruit Research Instituteof the Chinese Academy of Agricultural Sciences (CAAS)and Hainan University jointly published a paper in Science China Life Sciences titled "Watermelon domestication was shaped by stepwise selection and regulation of the metabolome "research paper. It built the first complete metabolome database of watermelon fruit, and analyzed the sequence and regulatory mechanism of taste and flavor domestication in watermelon evolution history. Fruit quality and genetic domestication have been the focus of research in horticultural crops. However, little is known about the domestication sequen...

A novel natural aphid-resistant active ingredient in peach was discovered

Oct 12, 2022

Recently,the innovation group of peach resources and breeding made an important progress in the research on the mechanism of peach defense against aphids. A novel natural active ingredient, betulin, for peach against aphids was found.The discovery provides important support for the development of plant-derived green pesticides and the breeding of peach aphid-resistant varieties. The relevant research results were published in the Journal of Agricultural and Food Chemistry, and also obtaineda national invention patent. The peach aphid, Myzuspersicae(Sülzer), is among the most devastating sap-feeding pests globally. Unfortunately, peach aphid, by ingesting phloem saps, excreting honeydew, and...

New Progress in the Analysis of Salt Tolerance Regulation Mechanism and the Mining of Resistance Genes in Kiwifruit

Sep 13, 2022

Recently, the Kiwifruit Resource and Breeding Innovation Team of Zhengzhou fruit Research Institute, Chinese Academy of Agricultural has carried out a comparative transcriptomic and metabolomic study to dissect the intricate molecular regulatory mechanisms underpinning the salt stress tolerance in kiwifruit. The team has published the results in “Horticulture Research” (JCRQ1, Impact factor 7.291). The Actinidia(commonly known as kiwifruit) comprised on several economically important species which are widely recognized for their health benefits. Despite the presence of rich Actinidia germplasm resources in China, only a handful of species are domesticated, such as A. chinensis var. Chinensi...

Genomic Analyses Reveal the Effects of Natural and Artificial Selection on Peach Fruit Metabolomics

Aug 02, 2022

Recently, the peach resources and breeding innovation team of Zhengzhou Fruit Research institute cooperated with Wuhan Maiwei Company to publish a paper entitled "Combined nature and human selections reshaped peach fruit metabolome" in Genome Biology. Previous studies have shown that under the influence of natural and artificial selection, the types and contents of plant metabolites will change correspondingly, which is beneficial to their own survival and human health. However, it's not clear what the responding metabolites are. In this study, peach was used as the material, and it was found through multi-omics analysis that flavonoids, an important nutrient in the fruit, showed a dow...

Pan-genomic Map of Wild Peach Germplasm Released by Zhengzhou Fruit Research Institute, Chinese Academy of Agricultural Sciences

Jun 28, 2022

Recently, the peach Resources and Breeding Innovation team of Zhengzhou Fruit Research Institute, Chinese Academy of Agricultural Sciences, in cooperation with domestic and foreign research teams, released the high-quality pan-genome of wild peach species, and identified the resistance genes of wild peach species, which is of great significance to the peach industry structure adjustment, green development and ‘going up the mountain and down the beach’. The results are published in BMC Biology (JCR 1, Impact factor 7.431). Peach and its four wild relatives are distributed in a large number of natural populations in China.P. mira is mainly distributed in the Qinghai-Tibet Plateau,P. kansuensi...

Scientists provide molecular insights into the natural variation of watermelon seed size

Apr 01, 2022

Recently, Zhengzhou Research Institute of Chinese Academy of Agricultural Sciences has made new progress inthe genetic basis of natural variation of watermelon seed size, which provides data support for the domestication of watermelon seed size and the improvement of new cultivars.The research was published inHorticulture Research. Watermelon seed size is a very important agronomic trait in agricultural production. Seed consumption watermelon cultivars are often significantly larger than those of flesh consumptionwatermelon, so the selection of watermelon varieties with suitable seed size can better meet the needs of the market. However, the knowledge of genetic variation of watermelon seed...

ZFRICAAS Researchers Discover the Strong Candidate Gene for Myzus persicae Resistance in Peach

Mar 14, 2022

Source: Zhengzhou Fruit Research Institute Recently, a paper entitled “The NLR gene Rm3is a strong candidate gene for the dominant green peach aphid (Myzus persicae Sülzer) resistance trait in peach” was published by Journal of Experimental Botany. In the paper, ZZFRI researchers report the genetic analysis and cloning of the first resistance gene Rm3 for M. persicaeinpeach. Findings provide new insights into the genetic mechanism underlying insectresistance intree plants and uncover a useful diagnostic tool for early seedling selection in peach breeding programmes. Bulk segregant analysis (BSA) mapping in a segregating progeny delimited Rm3 to an interval spanning 160 Kb containing 21 g...

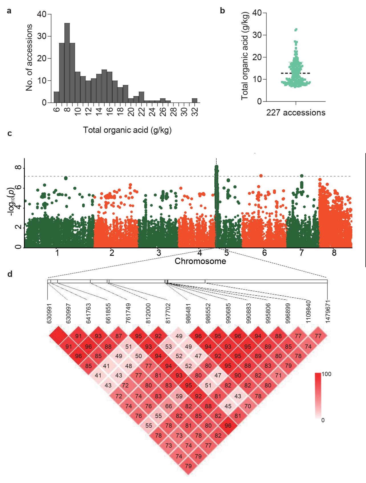
The study reported a key gene, PpTST1, for organic acid accumulation in peach

Mar 11, 2022

Recently,Lirong Wang and her team from Zhengzhou Fruit Research Institute, the Chinese Academy of Agricultural Sciences (CAAS) revealed reported a key gene, PpTST1, for organic acid accumulation in peach. The study was published in Horticulture Research. Fig. 1 GWAS identified QTLs associated with organic acid accumulation in peach fruit Organic acids are important determinants of peach organoleptic quality. The accurate regulation of organic acid content is an important objective of peach breeding. Therefore, it is of great significance to elucidate the regulation mechanism of organic acid accumulation. Previous studies have found that organic acid content is controlled by multiple gene...

microRNA172 targets APETALA2 to regulate flavonoid biosynthesis in apple ( Malus domestica )

Feb 16, 2022

The related research results titled "microRNA172 targets  APETALA2  to regulate flavonoid biosynthesis in apple ( Malus domestica )" completed by apple germplasm improvement team of Zhengzhou Fruit Research Institute of Chinese Academy of Agricultural Sciences and the New Zealand Institute for Plant & Food Research Limited (PFR) were published online in Journal of Horticulture Research,recently. The study confirms that  miR172  negatively regulates anthocyanin synthesis. Anthocyanins are the most important plant visible pigments besides chlorophyll, giving the red colors to fruits and also benefiting the human body by defending against various oxidants. MicroRNA172 ( miR172 ) plays a role i...

Zhengzhou Fruit Research Institute Uncovers the Origin and Domestication Characteristics of Chinese Plum (Prunus salicina L.)

Sep 22, 2021

Globally, commercialized plum cultivars are mostly diploid Chinese plums ( Prunus salicina  Lindl.), also known as Japanese plums, and are one of the most abundant and variable fruit tree species. Recently, the Plum and Apricot Breeding Group and the Peach Germplasm Research Group of Zhengzhou Fruit Research Institute (ZFRI) presented a high-quality chromosome-scale  P. salicina  genome assembly of cultivar ‘Zhongli No.6’ selected by ZFRI, constructed using an integrated strategy that combines Illumina, Oxford Nanopore, and high-throughput chromosome conformation capture (Hi-C) sequencing, which will provide valuable genetic basis for the improvement of economically important traits of Chine...

New high-quality peach (Prunus persica L. Batsch) genome assembly to analyze the molecular evolutionary mechanism of volatile compounds in peach fruits

Sep 16, 2021

Peach (Prunus persica L. Batsch)is a globally important temperate deciduous fruit tree.Because of the long history of peach domestication and improvement as well as a small genome size, peachisconsidered a good model system for studying the interaction between plants and the environment.In 2013, the peach genome wassequenced and released by an international initiative.It was subsequently improved in 2017, whichincreased research interestfor domestication events and gene identification.In the aforementioned studies, all the sequences were aligned to the reference genome, which had been assembled fromthe peach rootstock Lovell. Notably, it is unclear whether this had an impact on the discovery...

New progress has been made in the study of watermelon fruit flavor formation by Zhengzhou Fruit Research Institute

Aug 09, 2021

Watermelon is rich in water and nutrition,and it is one of the most popular fruits worldwide. With the increasing demand for watermelon to be more "nutritious, healthy and delicious," improving "watermelon flavor" has received wide attention from breeders. But what exactly is "watermelon flavor"? How is the "watermelon flavor" formed during the fruit's development? Recently, Watermelon and Melon Cultivation and PhysiologicalInnovation Team had made a new progressin the study of watermelon fruit flavor formation, the accumulation and regulation mechanism of flavor-related metabolites in watermelon fruits were analyzed by integrating transcriptome and metabolome data. The relevant research ...

The AaCBF4-AaBAM3.1 module enhances freezing tolerance of kiwifruit (Actinidia arguta)

May 17, 2021

Cold stress is a kind of abiotic stress that can considerably limit both plant growth and yield. For decades, frequent occurrence of extreme low temperature severely restricts development of kiwifruit industry. Recently, kiwifruit germplasm and breeding team of Zhengzhou Fruit Research Institute (Chinese Academy of Agricultural Sciences) has made new progress in mechanism of freezing tolerance on kiwifruit (Actinidia arguta ). These findings show that the AaCBF4-AaBAM3.1 module is involved in the transduction network related to the freezing tolerance of kiwifruit. The related research results were published in the journal of Horticulture Research. This team previously identified β-amylase g...

Postharvest UV-C irradiation increased the flavonoids and anthocyanins accumulation in sweet cherries (Prunus avium L.)

Apr 27, 2021

Recently, the team of fruit nutrition and function from Zhengzhou Fruit Research Institute (ZFRI) has illustrated the effects of postharvest UV-C irradiation on biosynthesis and accumulation of flavonoids and anthocyanins in sweet cherries during storage, which is useful for the enhancement of the nutritive value of sweet cherries by postharvest treatments. The results have been published in Postharvest Biology and Technology. UV-Cirradiation is an easy and green treatment for postharvest fruit. It can not only improve the storage quality of fruits, but also enhance the nutritive value of fruits by stimulating the biosynthesis and accumulation of bioactive compounds in postharvest fruits.In...

Genomic bases of localadaptation and responses to climate change of peach were revealed by researchers

Apr 27, 2021

Peach is the main fruit tree species in the world. Peach originated in China, with strong adaptability and wide distribution. Since thousands of years ago, there was a goes said that "peaches and plums are all over the world", which is a good material for studying plant environmental adaptability and is also considered as a model tree species for studying Rosaceae fruit trees. In the early morning of March 10th, Genome Research, an internationally renowned genomics journal, published a genetic analysis of the impact of many environmental factors on peach genome led by Wang Lirong, Zhengzhou Fruit Research Institute, Chinese Academy of Agricultural Sciences, which gave genetic meaning to "Pea...

Development and validation of a method for the analysis of diamide insecticides in edible mushrooms

Feb 02, 2021

China is the world’s largest producers and exporters of edible mushrooms. Because the production process of edible mushroomsis sealed, humid and invisible light, diseases and insect pestshave always been one of the main factors affecting the production andquality of edible mushrooms. Meanwhile, the incidence of pests anddiseases has become more and more serious, especially in some placeswith long cultivation time.However, so far, only oneinsecticide formulation (a mixture of beta-cyfluthrin and emamectinbenzoate) in China has been registered to control these pests.Diamide are a novel class of insecticides and have unique specifictarget site activity. Diamide insecticides exhibit remarkable s...

Copyright 2023 Institute of Zhengzhou Fruit Research Institute of CAAS All Rights Reserved