Recently,Lirong Wang and her team from Zhengzhou Fruit Research Institute, the Chinese Academy of Agricultural Sciences (CAAS) revealed reported a key gene, PpTST1, for organic acid accumulation in peach. The study was published in Horticulture Research.

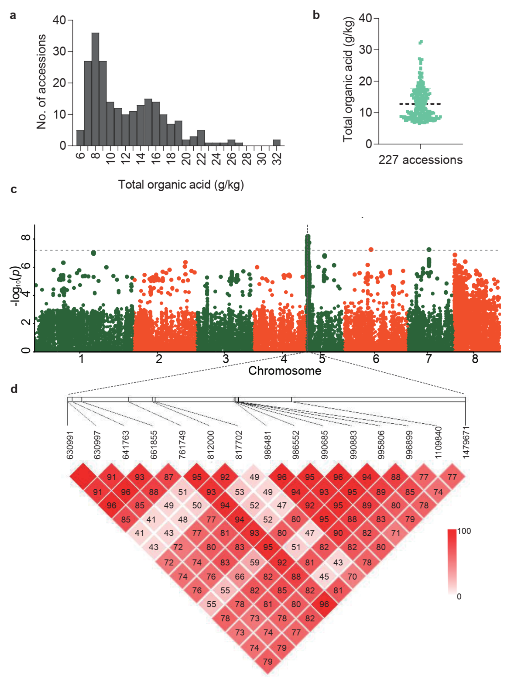
Fig. 1 GWAS identified QTLs associated with organic acid accumulation in peach fruit
Organic acids are important determinants of peach organoleptic quality. The accurate regulation of organic acid content is an important objective of peach breeding. Therefore, it is of great significance to elucidate the regulation mechanism of organic acid accumulation. Previous studies have found that organic acid content is controlled by multiple genes inpeach. Although genes related to acid content in peach have been reported, the key genes and allele loci in the major quantitative trait loci (QTL) located at the top of chromosome 5 have not been studied in depth.
The team identified the key gene,PpTST1, for organic acid accumulation in peach bymulti-omics approaches. The functional verification and mechanism investigation ofPpTST1 involved in organic acid accumulation were performed through a series of molecular biological methods. The team also analyzed allele frequencyof PpTST1in wild, landrace and improved peach groupsand geographical distribution of three genotypes of PpTST1.The results suggested that PpTST1underwent different selection pressures during the domestication and subsequent spread, which is consistent with human selection of flavor and taste substances in peach.
This study was supported by grants from the National Key Research and Development Program, the Agricultural Science and Technology Innovation Program, and National Horticulture Germplasm Resources Center.
原文链接:The full-text link:https://doi.org/10.1093/hr/uhac026
ByWangqiqiwang8803@126.com
Wang Lirongwanglirong@caas.cn
